本站讯 2024年11月13日,天津大学精仪学院李娇副教授以“天津大学精密仪器与光电子工程学院 天津大学生物医学光子成像实验室”为首要单位,联合天津中医药大学第二附属医院张童燕团队、重庆医科大学杜倩团队在BMC Medical Education(JCR Q1区,中科院二区)上发表了教改论文《基于“卓越教师培养计划”协议的多源反馈提升医学教育在线教学质量的研究》。
在医学教育领域,医学专业教师普遍缺乏系统的教学培训。据调查,仅有35%的医生教师接受过教学技能训练。这一现状严重影响了医学教育的质量,成为医学教育领域的突出问题。尽管当前的医学教育研究多聚焦于新技能、新工具、新方法和学习风格等方面,但对于教师课堂教学质量这一基础能力的培养和评估却相对忽视,这也凸显了教改论文在该领域的重要性和稀缺性,尤其是在系统化教学培训和课堂教学质量评估等方面的研究。
李娇副教授于2018年受国家留学基金管理委员会高等教育教学法出国研修项目资助,前往加州大学洛杉矶分校大卫格芬医学院研修,为本研究的思路与实践奠定了重要基础。为解决上述医学教育领域的突出问题,李娇老师联合合作团队探索了一种适用于在线医学教学的有效课堂评估模式——“基于UTOP的MSF培训”,为提高医学教育质量提供了支持和指导。
针对传统评估方法存在信息收集不全面、结果缺乏客观性等缺陷,本研究采用UTOP(The UTeach Observation Protocol, “卓越教师培养计划”协议)作为评价工具,进行MSF(Multi-Source Feedback,多源反馈)培训。UTOP工具主要用于科学讲座的观察与评估,专注于课堂环境、课程结构、实施和教学内容四个维度的22个关键点,可量化教师培训实际效果,帮助教师有针对性地成长。本研究旨在通过分析基于UTOP工具的多源反馈提升课堂教学质量的能力,比较与常规课程教学质量之间的关系,探索一种适用于在线医学教学的有效课堂评估模式。研究结果表明,“基于UTOP的MSF培训”模式相比于传统教学方法显著提高了医学教育的教学质量,有望成为评估教学质量的有效工具。并且该模式可以作为医学教育工作者的培训工具,以此提高、完善其教学技能。
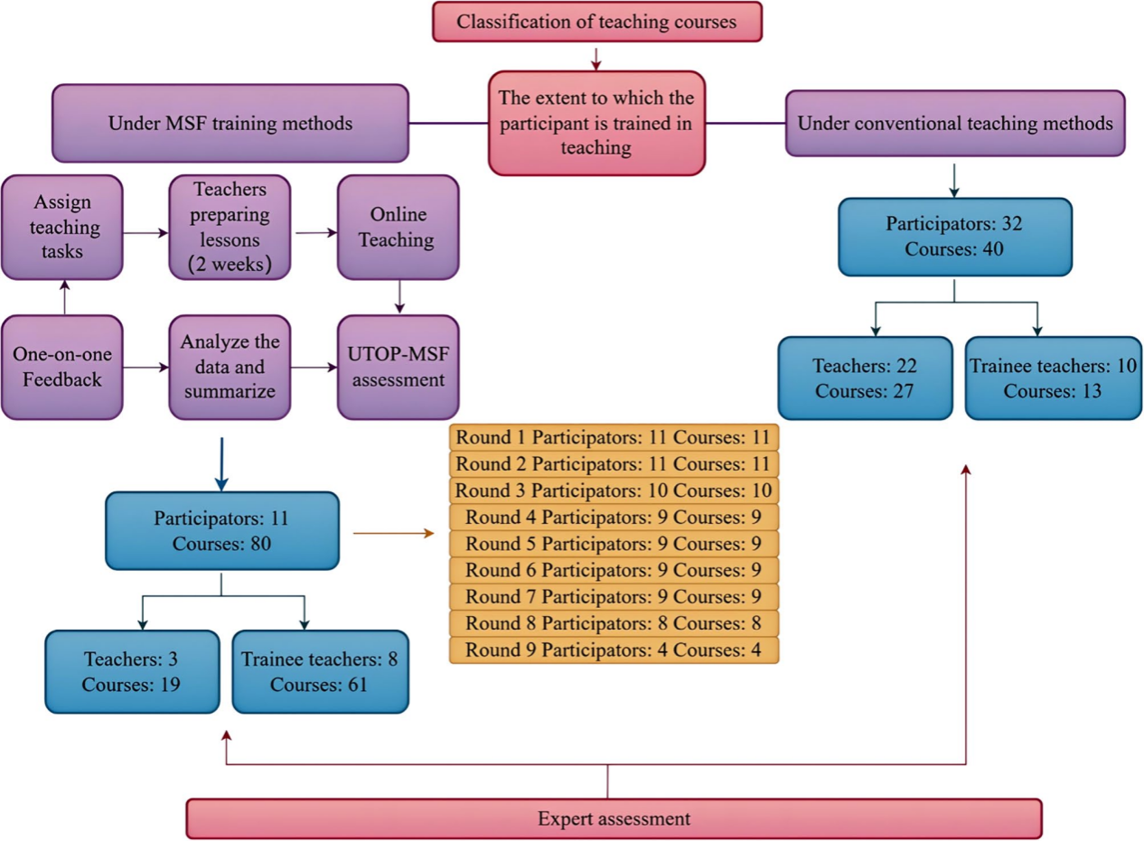
在李娇老师等三个团队的有力合作下,研究于2023年9月1日—2024年7月20日在天津中医药大学第二附属医院和重庆医科大学第三附属医院这两个三级甲等医疗机构中顺利进行。43名医学专业教师根据他们在教学中接受的实际训练被分为两组,包括对照组(n=32)和UTOP组(n=11),UTOP组根据教学经验的不同,又分为教师组(n=3)和预备教师组(n=8)(注:教师组包含3名教师,是指有教学经验,已通过医院NTAS考核并承担教学任务的人,预备教师组包含8名医师,是指没有教学经验、也没有参加或通过NTAS考核的人)。对照组采用传统教学方法,UTOP组接受基于UTOP的MSF培训。根据UTOP评估量表和NTAS评估所有参与者的课程质量。

图1:本文研究流程图

图2:组间第1轮和第9轮评分差异。(A)UTOP评分。(B)NTAS评分。
结果显示,UTOP组的UTOP评分和NTAS评分显著高于对照组。

图3:基于UTOP评估的MSF评分趋势图。蓝色柱状图表示教师组的讲课次数,红色柱状图表示实习教师的讲课次数。蓝色折线表示UTOP评分均值的变化趋势。UTOP评分均值随着讲课轮次的增加而逐渐升高。

图4:两个亚组的UTOP评分。(A)教师组第1轮和第9轮的UTOP评分。(B)预备教师组第1轮和第9轮的UTOP评分。亚组分析显示,教师和实习教师第9轮得分均显著高于第1轮。

图5:多源反馈中不同人群的UTOP评分。

图6:UTOP-MSF评分与NTAS之间的相关性。结果显示,平均UTOP-MSF评分与平均NTAS评分呈强正相关。
该教改论文于2024年11月在线发表于BMC Medical Education杂志,通讯作者:李娇副教授(天津大学精密仪器与光电子工程学院),第一作者:张童燕副主任医师(天津中医药大学第二附属医院)。该工作得到了国家中医药管理局(TE2023006)和重庆医科大学教育教学研究项目(20220308)的支持。
文章链接网址:https://rdcu.be/d0cVG
(编辑 刘延俊 贺泳迪)